欢迎访问沈阳市第六人民医院 今天是2026年04月16日
预约挂号
微信订阅号
微信服务号
视频号
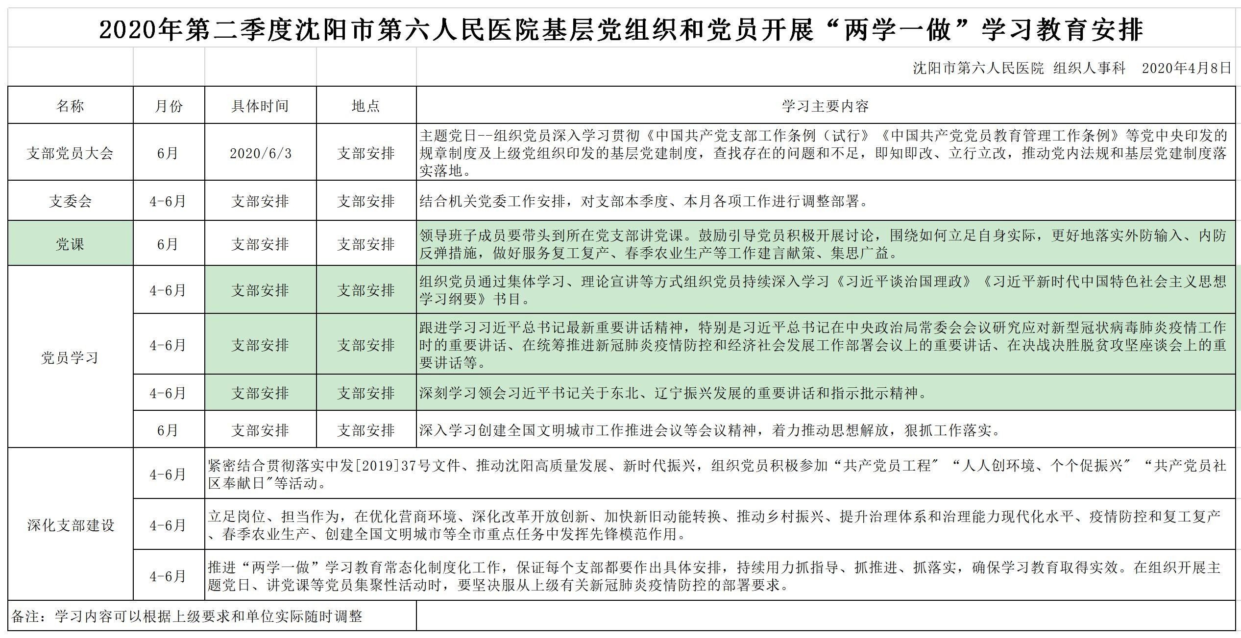
当前位置:首页 > 党委工作 > 组织和干部管理
上一篇:沈阳市第六人民医院—2020年第三季度学习安排
下一篇:沈阳市第六人民医院—2020年第一季度学习安排