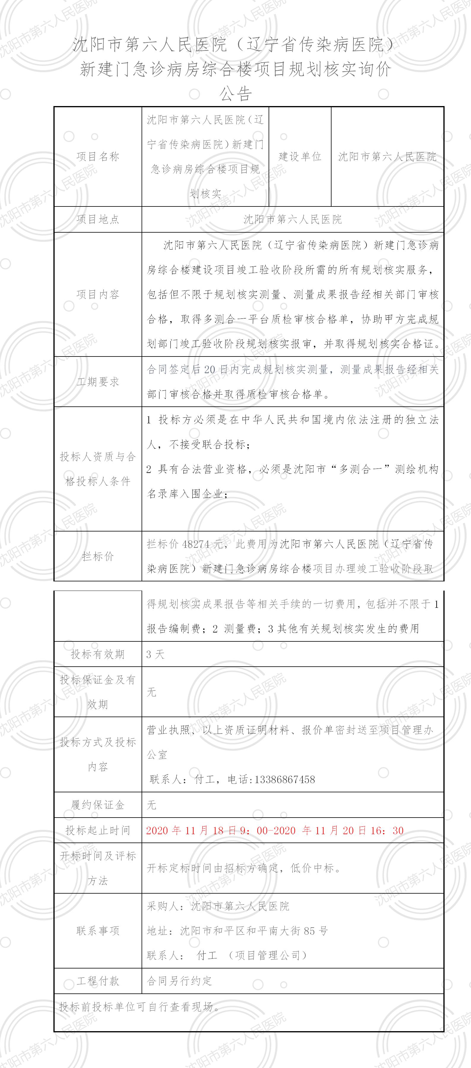
沈阳市第六人民医院(辽宁省传染病医院)新建门急诊病房综合楼项目规划核实询价公告 2020-11-18 上一篇:沈阳市第六人民医院生产设备采购询价采购通知书 下一篇:沈阳市第六人民医院医用设备询价采购通知书